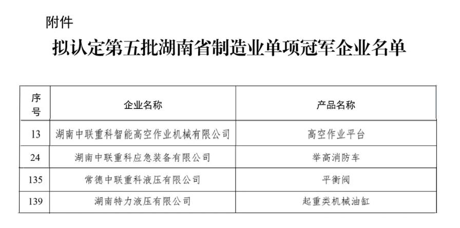
近日,湖南省工业和信息化厅发布**五批湖南省制造业单项冠军企业名单 宅男影院,其中,中联重科旗下湖南省中联重科智能高空作业机械有限公司,湖南中联重科应急装备有限公司,常德中联重科液压有限公司,湖南特力液压有限公司入选,彰显强大技术实力和产品竞争力, 。

▲中联重科再添4个“单项冠军”
何为制造业单项冠军,是指长期专注于制造业特定细分领域,生产技术或工艺水平国际先进,单项产品市场占有率位居国内行业前列的企业 宅男在线影院,代表细分领域**高发展水平,**强市场实力,被誉为制造业皇冠上的“明珠”,金字塔的“塔尖”, 。
中联重科旗下湖南省中联重科智能高空作业机械有限公司是全球高空作业机械领域型号**齐全的厂家之一,在全球率先打造出了型谱**广,配置**全的新能源产品家族,并不断打破全球**高直臂式高空作业平台纪录,实现了中国高空作业机械设备从跟跑并跑直至全球领先的飞跃,目前,中联重科的高空作业机械不仅国内市场中小客户市场占有率位居**一 宅男影视,还出口到了全球100余个国家和地区,并实现中国品牌高端高空作业装备在欧美市场的突破, 。

▲中联重科全球**高72米直臂式高空作业平台

▲排队装车的中联重科智能高机产品
湖南中联重科应急装备有限公司是国内举高类消防车制造龙头企业,其生产的举高消防车主要包括云梯消防车,登高平台消防车,举高喷射消防车等,已先后研制成功全球**高113米登高平台消防车 宅男伦理影院,全球**高80米直曲臂举高喷射消防车,全球**高68米直臂云梯消防车,国内首款34米曲臂云梯消防车等诸多引领行业发展的产品,打破了国外的技术垄断,引领产业发展升级, 。

▲中联重科全球**高113米登高平台消防车
常德中联重科液压有限公司,湖南特力液压有限公司作为国家级专精特新小巨人企业,在相关领域领域多次补充行业短板,填补行业空白,为相关主机企业实现关键零部件自主可控提供了重要支撑,尤其是平衡阀等工程机械液压阀和起重类机械油缸等关键零部件产品,技术水平,产品质量持续领跑行业,达到国际领先水平,并不断向高端化,智能化,绿色化方向发展,助力行业转型升级, 宅男午夜影院。

▲常德中联重科液压有限公司生产的平衡阀产品

▲湖南特力液压有限公司的毫米级超低速液压油缸
据了解,中联重科目前已拥有塔式起重机,履带起重机,混凝土泵车,轮式起重机和施工升降机等5个国家级制造业单项冠军产品,以及多个湖南省制造业单项冠军产品,中联重科将继续坚持“技术是根,产品是本”的研发理念,不断创新突破 宅男影院,潮头登高,以更加领先,卓越的技术与产品,打造世界级先进制造高地,引领行业发展, 。